为深入学习宣传贯彻习近平新时代中国特色社会主义思想,全面贯彻落实党的二十大精神,引领教育广大青年学子在实践中增强责任感和使命感,在社会大课堂上受教育、长才干、作贡献,引领学生立志做有理想、敢担当、能吃苦、肯奋斗的新时代好青年,生物与食品工程学院按照校党委、校团委的通知要求组织开展了2024年暑期“三下乡”社会实践活动,5支校级团队团队,19支院级团队,共余195名师生奔赴全国6个省、市集中开展社会实践活动,红色记忆寻访、红色筑梦之旅、乡村振兴实践、教育关爱服务四大板块,生工学子凝聚青春力量,赋能产业发展,助力乡村振兴。暑期社会实践已成为我院实践育人的重要载体和思政教育的重要阵地,现将2024年生工学院暑期社会实践活动情况总结如下:
一、启程篇:精心筹备,提升育人实效
为充分调动广大学生的投身暑期社会实践的积极性,生物与食品工程学院团委于2024年5月28日召开动员大会,生物与食品工程学院院长张兴桃、学院党委副书记李娜以及辅导员出席动员大会,对2024年暑期“三下乡”社会实践活动进行了详实、细致的宣传,动员号召广大同学投身暑期社会实践,围绕今年暑期社会实践活动集中组队的报名流程,实践组队方案,暑期社会实践的主题和主要内容、社会实践过程中的安全注意事项、社会实践报告的书写方法、再到大学生参加社会实践的重要意义,都做了形象、具体、生动的介绍和说明,起到了很好的宣传效应。

2024年6月28日生物与食品工程学院团委召开2024年暑期“三下乡”社会实践活动启动仪式,学院党委副书记李娜以及班级辅导员出席,社会实践部负责人讲解三下乡社会实践活动的目的及意义、时间要求、注意事项等,校级重点团队学生代表发言号召同学们要牢记自己的使命和责任,要常怀报国之志,树立正确的人生观和价值观,勇于担当社会责任。

在为期两个月的社会实践中,我院师生协力同心,脚踏实地,开展了多姿多彩的社会实践活动,层次明、范围广。全院参与社会实践的同学共174名,他们组建了24支暑期社会实践团队以及21名学生参与个人实践,足迹遍布全国6个省份,学生们在活动中感悟红色精神,落实争先创优精神,展现生工学子风采受到了广泛好评,产生了良好的社会反响。
二、实践篇:实践出真知,行动显担当
(1)入选2024年安徽省“镜头中的三下乡”2项、并荣获优秀奖。
●生工学院赴安庆市宿松县调研数字化赋能下“两茶一榧”产业助推乡村振兴暑期社会实践团一行7人前往安庆宿松县开展暑期“三下乡”社会实践活动。团队围绕“乡村振兴”的主题,通过开展农作物基地实地考察、特色产业企业调研、对地方特色产业进行村民走访等活动,学习安庆宿松地区“摇钱树”工程的发展经验,旨在通过深入基层,充分挖掘当地特色产业发展经验,发挥当代青年的知识才干,为更多乡村产业振兴提供新思路、新途径,积极助力乡村振兴发展。

●"心星点灯,相伴童行"关爱留守儿童实践队联合宿州市红十字精神传播大队一同开展了心理健康成长实践活动。通过破冰游戏、问卷调查、采访、面对面谈话等方式初步了解该校小学生的心理健康状况;随后又开展心理健康讲座、传统文化学习、趣味运动会、应急救护培训等多种活动,旨在通过丰富多彩的文化活动,激发他们的创新思维,提高他们的心理健康水平、科学文化素养和应急救护能力;其中扎染与漆扇等传统文化的教学更是成为了活动的亮点之一。支教活动让志愿者与孩子们之间建立了深厚的情谊,也让孩子们在快乐中成长,在成长中收获。这场意义非凡的支教活动,不仅为乡村小学的孩子们带来了知识的光芒,更点亮了他们心中的希望之灯。


(2)入选宿州学院暑期社会实践校级校级团队5支

●“豆”志昂扬实践团队由多位跨学科复合型人才组成,我们积极带动全链条就业,赋能种植业发展和社会价值。借助三下乡平台,通过社会实践,对环境、经济、岗位、科技与文化等方面均有重要贡献。帮助农民提高种植技能和管理水平,促进文旅深度融合,创造农业产业巨大收益。把握当下,放眼未来,培育优质豆种,为西北造福,与世界共享。

●把“麦”开方,做优做强小麦副产品——宿州学院乡村振兴行动团赴宿州市泗县、淮北市烈山镇榴园村进行调研。团队在泗县安徽泗州面粉有限公司和宏奥面粉厂进行了参观、交流与访谈。团队在榴园村开展了小麦知识宣讲会、与当地儿童进行游戏、分发用小麦胚芽制作的面包、去田间与农民进行沟通交流,大大宣传了小麦及其副产品的营养价值,以发放宣传资料、现场讲解等方式,扩展了乡镇村民们的农业知识并相互交流学习,助力农民振兴乡村产业,为乡村发展注入新的活力。

●宿州学院“寻茶助农”队一行六人来到安徽省六安市金寨县进行乡村振兴暑期社会实践活动,通过探访茶园与茶农交谈,了解到茶叶种植的情况以及生长环境对于六安瓜片茶叶带来的影响,与当地政府以及企业进行深入的交流,了解到政府以及企业大力支持推动茶产业带动乡村经济发展。同时,团队在当地茶叶销售市场进行了茶叶销售一系列活动,对于茶叶包装技巧,销售技巧以及当下茶叶销售情况有了更深入的了解,对于当下经济发展有了更深入的思考。

●“丝路黑金,茯福具臻”泾阳茯茶文化考察团在暑期开启了一场茯加工工艺探索和茯茶文化宣扬的乡村振兴行动。团队成员在陕西省泾水缘茯茶有限责任公司的加工厂里“沉浸式”体验了茯茶的加工工艺,利用学科知识分析茯茶核心工艺“发花”的适宜条件,利用所学知识优化培养环境,提高培养效率。同时在茯茶小镇的秦创原创业园参观了茯茶产品的新型特色包装,了解了茯茶产业的现状。其中亮点是在茯茶镇里随机采访,使团队成员深度了解了茯茶对当地人民的重要性。

●“追寻红色记忆,传承红色精神”——红色记忆寻访团前往泰兴开展暑期社会实践活动。通过参观新四军黄桥战役纪念馆,学习相关历史,制作了宣讲视频;在中共江浙区独立支部纪念馆了解了陈毅烈士的生平并进行了志愿服务;在杨根思烈士陵园,他们向英雄墓碑鞠躬致敬,缅怀先烈。本实践团还采访了陈符生老战士,亲身体验了革命信仰的力量,拜访全国劳动模范何建忠,深入学习了
劳模精神。从老战士到全国劳模旨在体现时代更跌向前,为人民服务的宗旨从过去至现在,始终薪火相传;本次实践活动让团队成员们深刻理解了红色精神的内涵和现实意义,坚定理想信念,强化使命担当,传承红色精神,为祖国的繁荣富强贡献力量。
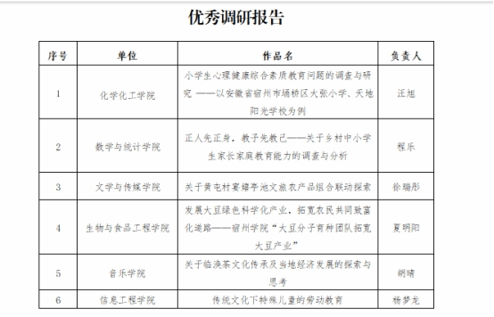
(3)推荐安徽省2024年大学生暑期“三下乡”社会实践、优秀调研报告1篇。

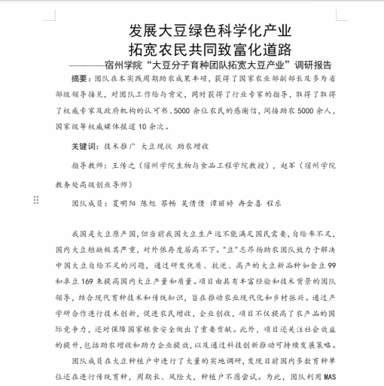
●“豆”志昂扬--中国大豆优质种业引领者团队,暑期先后前往第十届中国国际进出口交易会,第30届全国大豆科研生产研讨会,农业部农作物单产提升推进会等顶尖学术交流会;也在宿州市金穗种业大豆基地,宿州华成农科院,宿州市农业科学院,泗县山头镇开展实地实践活动。感触乡土实情,带动乡村振兴,收获颇丰,成果显著,先后受多位领导专家认可,十余家权威媒体报道,反响热烈。

(4)院级暑期社会实践项目及个人实践项目开展情况
院级项目中,童心同行暑期社会实践团、志愿服务队等19个团体项目与21个人社会实践项目也在实践中生动展现青年精神、人文情怀。
●“溯湖觅生态,稻香虾蟹湖韵”兴农团赴沱湖乡开展了暑期社会实践活动。通过与当地乡镇府的交流,了解沱湖乡的基本情况,同时走进了一个专注打造以供应链和直播营销为核心的新经济电商产业园区——沱湖电商公共服务中心,近距离感受科技兴农为我们的生活所带来的变化,了解到电商平台的力量,挖掘和提炼农产品背后的文化内涵与价值特质。在沱湖省级自然保护区,稻虾共养与螃蟹养殖,无疑是沱湖乡最具代表性的两大特色产业。在稻虾共养基地,更深入学习了如何通过引进和运用先进的科学养殖技术,实现经济效益和生态效益的双重提升。学生走出了校园,踏入乡村的田野与村落,在这片广袤的土地上将理论与实际结合起来,为乡村振兴注入新的活力。

●宿州学院生物与食品工程学院赓续红十字精神,传承新时代星火寻访团一行来到安徽省宿州市红十字会应急救护培训基地进行实地调研。通过了解红十字会的起源、发展以及红十字的基本原则,了解到红十字运动起源于战场救护,在长期的发展过程中,逐渐成为了一个全球性的人道主义组织。然后进行了消防安全知识的科普邀请专业的急救人员为参与者进行了心肺复苏、止血包扎等急救技能的培训,同学们掌握了基本的急救技能,提高了应对突发状况的能力。

●“金玉献歌——共赴陌上桑青”玉米产业调研团暑期在安徽省宿州市灵璧县对其玉米产业展开了调研实践活动。通过与农业生产合作社经理、村民和尤书记的交谈中,同学们了解到近年玉米产业的生产与销售情况,玉米种植过程中的病虫害防治方法、灌溉系统、播种施肥和采收过程等,了解到科技兴农的重要性。通过本次的实践活动,旨在通过深入调研玉米产业现状,探索乡村振兴新路径,为地方经济发展贡献青春力量。

●随着社会的发展和人口老龄化的加剧,养老问题日益受到关注。为了弘扬中华民族尊老、敬老的传统美德,并且在实践中学习和成长,2024年暑期,在联系了宿州市长寿养老院的相关工作人员后,生物与食品工程学院“爱心之旅”暑期社会实践团来到了长寿养老院看望老人。团队成员与他们的交流中,发现老人们大多因为子女工作忙或身体原因选择入住养老院。虽然养老院提虽然养老院提供了基本的生活保障,但老人们更需要的是情感的陪伴和关心。对此,志愿者们为老人们分发水果、为行动不便的老人推轮椅、帮助老人们打扫房间,整理床铺,陪他们散步,聊天。这些看似微不足道的事情,却让老人们感到温暖和快乐。

●个人实践:芦影 在本次社会实践中,我们聚焦于电信诈骗宣传与垃圾分类推广两大重要主题。针对电信诈骗,我们通过在社区设点讲解、发放宣传册等方式,向居民普及常见诈骗手段及防范技巧。许多居民起初对新型诈骗方式了解甚少,经过我们的耐心介绍,他们纷纷表示会提高警惕。这让我们深刻认识到宣传的必要性,能切实增强民众自我保护意识。在垃圾分类宣传方面,我们走进学校、街道,开展趣味活动吸引大家参与。利用小游戏、现场演示等,教导大家正确分类垃圾。孩子们尤其热情高涨,积极学习并承诺带动家人做好分类。

●个人实践:张琦 暑假在乡政府担任调解员,是一次极具意义的实践。工作中,我协助处理了多起纠纷。从邻里争吵到土地纷争,每一个案例都不同。在调解过程中,我认真倾听双方诉求,这让我懂得尊重他人观点的重要性。同时,我积极向有经验的调解员学习沟通技巧,用温和且公正的态度引导双方冷静思考。面对情绪激动的群众,我曾有些不知所措,但努力保持镇定,尝试理解他们的愤怒根源。我也深刻体会到法律法规知识的关键作用,在一些案例中,正是依据相关规定才让问题逐渐明晰。这段实践经历让我成长许多。不仅增强了沟通能力和解决问题的能力,更明白了基层工作的复杂与艰辛。我学会了在复杂局面中寻找平衡,为群众排忧解难,也意识到自己肩负的责任。这次实践为我积累了宝贵财富,让我更有信心面对未来挑战。

三、报道篇:微光而成炬,初心得始终
生工学院暑期社会实践活动的开展带给了社会和群众们温暖,收获了大众的好评,受到众多媒体报道。据统计,校院级实践团队吸取了去年的教训,学生与老师通力配合,积极完成各项工作,取得了不错的成果。国家级新闻报道8篇、省级报道7篇、市级报道2篇、校级报道其中学校官网新闻推送2篇、校团委微信推送9篇。中华网报道1篇,安徽学联3篇、大学生云报3篇。搜狐网1篇,3支团队参与“镜头中的三下乡”活动以及大学生暑期社会实践风采展播作品征集活动,其中2支团队获奖。其中宿州学院寻茶助农队在中国报道网,人民日报客户端、腾讯网、大学生云报均有报道。我院王传之老师结合专业特色指导的“豆”志昂扬团队受邀赴第十届中国国际技术进出口交易会参展,同时受到了中华网、安青网、搜狐网、新华丝路、今日头条、东方财经等媒体采访报道。此次生工学院暑期社会实践内容丰富、类型多样、规模庞大、影响较广。











四、总结篇:聚焦新目标,实现新提高
为深入学习贯彻习近平新时代中国特色社会主义思想,不断巩固暑期“三下乡”社会实践成果,强化育人效果。生工学院于2024年9月23日召开暑期“三下乡”社会实践总结分享会。生工学院党委书记刘超书记以及学院全体辅导员出席本次活动,共有10个校院级团队作为代表以流畅的汇报演讲结合图文并茂的PPT展示,紧紧围绕前期准备、实践过程、成果展示、实践心得四方面介绍了团队实践的具体情况,生动形象地汇报了实践学子们暑期实践的参与情况和收获感悟。此次活动充分发挥榜样引领作用,激励生工学子用执着和信念诠释青春,在社会主义现代化强国建设的征程上不负青春使命。



习近平总书记强调:“所有知识要转化为能力,都必须躬身实践。要坚持知行合一,注重在实践中学真知、悟真谛,加强磨练、增长本领。”未来,生物与食品工程学院将深入贯彻落实习近平总书记关于青年工作的重要论述和重要指示精神,教育引导广大青年学子胸怀“国之大者”,担当使命任务,增强奉献意识,继续带领青年在社会实践育人的道路上不负青春担当,书写青春华章,用脚步丈量祖国大地,用拼搏诠释奋斗使命。
(撰稿:生工学院 审核:刘超)